User Flows

MIRACL Trust can be implemented in any bespoke user flow that is 100% tailorable to your environment. However, here are a few user flows that some of our clients begin with.
MIRACL Using Default Verification
MIRACL Using Default Verification
MIRACL Using Custom User Verification
MIRACL Using Custom User Verification
MIRACL Retrofitted Using Custom User Verification
MIRACL Retrofitted Using Custom User Verification
No Verification Enrolment/ Pseudonymous
No Verification Enrolment/ Pseudonymous
Existing User A/B Pilot Testing
Existing User A/B Pilot Testing

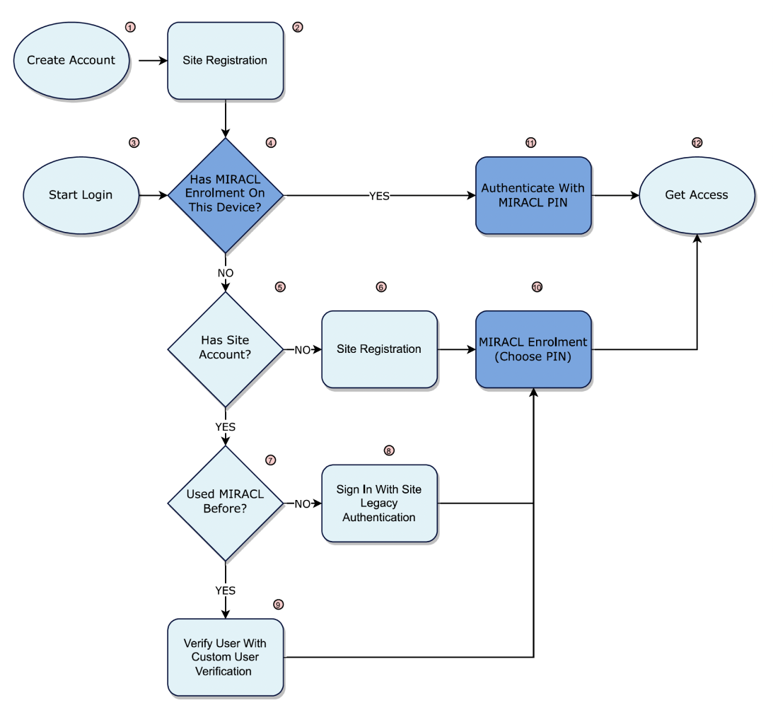
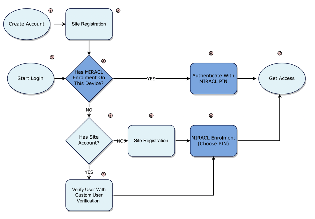
MIRACL Using Default Verification

Steps are either;

  1. The User creates an account on the site, or an account is created for them
  2. The process of creating an account on the site is completed

OR

  1. The User selects the client site Login link or button
  2. Does this particular user have an identity registered (enrolled) on this particular device, where device could mean a specific browser on that device. - A user can also choose to reset their PIN
  3. Using DEFAULT verification means that MIRACL will send an EMAIL to the registered user’s email address with a 1-time link which will allow them to enrol the device / browser where that link is opened
  4. Enrolment means using the mPINPAD to ask the user to type their PIN, and then ask them to type it again to re-confirm their choice
  5. Authentication requires that the user is asked to type their PIN on the mPINPAD
  6. Does the user have site access, i.e. access to that service that is sitting behind the MIRACL authentication service
  7. Request that the user registers for site access, this is the same process as number 2
  8. Process End, user has access to the site/resource

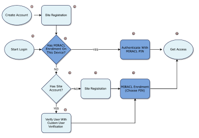
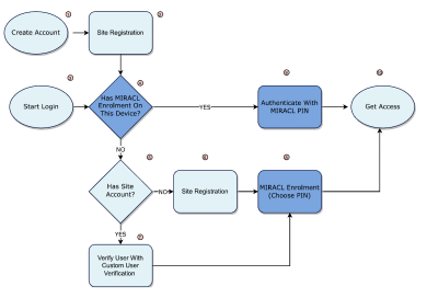
MIRACL Using Custom User Verification

Steps are either;

  1. The User creates an account on the site, or an account is created for them
  2. The process of creating an account on the site is completed

OR

  1. The User selects the client site Login link or button
  2. Does this particular user has an identity registered (enrolled) on this particular device, where device could mean a specific browser on that device. A user can also choose to reset their PIN
  3. Does the user have site access, i.e. access to that service that is sitting behind the MIRACL authentication service
  4. Request that the user registers for site access, this is the same process as number 2
  5. The MIRACL client defines the processes and flows suitable to verify the user’s identity, after which control is passed to number 8
  6. Enrolment means using the mPINPAD to ask the user to type their PIN, and then ask them to type it again to confirm their choice
  7. Authentication requires that the user is asked to type their PIN on the mPINPAD
  8. Process End, user has access to the site/resource

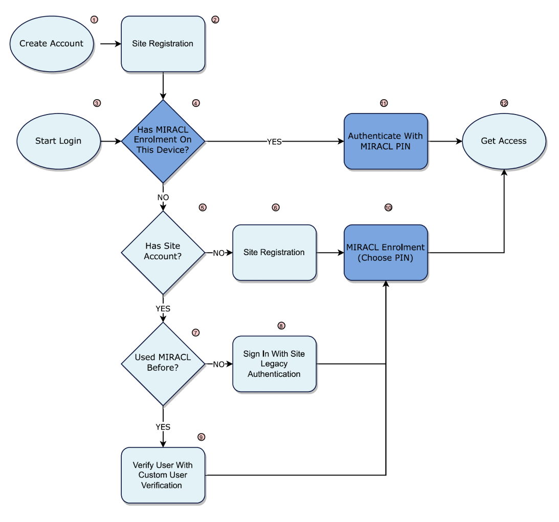
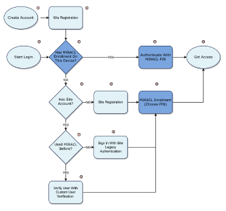
MIRACL Retrofitted Using Custom User Verification

Steps are either;

  1. The User creates an account on the site, or an account is created for them
  2. The process of creating an account on the site is completed

OR

  1. The User selects the client site Login link or button
  2. Does this particular user have an identity registered (enrolled) on this particular device, where device could mean a specific browser on that device. A user can also choose to reset their PIN
  3. Does the user have site access, i.e. access to that service that is sitting behind the MIRACL authentication service
  4. Request that the user registers for site access, this is the same process as number 2
  5. Determine whether the user has previously enrolled with MIRACL, i.e. they have a stored identity
  6. If the user has not previously enrolled with MIRACL, allow them to authenticate using legacy credentials
  7. MIRACL’s client defines the processes and flows suitable to verify the user’s identity, after which control is passed to number 10
  8. Enrolment means using the mPINPAD to ask the user to type their PIN, and then ask them to type it again to confirm their choice
  9. Authentication requires that the user is asked to type their PIN on the mPINPAD
  10. Process End, user has access to the site/resource

No Verification Enrolment/ Pseudonymous

  1. The User selects the client site Login link or button
  2. Request that the user registers for site access, this would be any identity string as chosen by the user
  3. Enrolment means using the mPINPAD to ask the user to type their PIN, and then ask them to type it again to confirm their choice
  4. Process End, user has access to the site/resource
  5. Many services that use this form of enrolment allow the user to add verification data later. So the user will initially be registered and enrolled but could be anyone; later that (same) user could be identified through verification

Existing User A/B Pilot Testing

  1. The User selects the client site Login link or button
  2. Does this particular user have an identity registered (enrolled) on this particular device, where device could mean a specific browser on that device. A user can also choose to reset their PIN
  3. Sign In With Site Legacy Credentials
  4. Authentication requires that the user is asked to type their PIN on the mPINPAD
  5. Process End, user has access to the site/resource
  6. OPTIONAL The user could be allowed to enhance their experience once logged in by being offered MIRACL enrolment, which would allow them to sign in with just a PIN in future. The enrolment would mean mean using the mPINPAD to ask the user to type their PIN, and then ask them to type it again to confirm their choice